2026年上海海事大学博士研究生招生章程及专业目录
2025年度博士招生工作已全部结束,目前部分院校已进入2026年博士招生阶段,接下来华慧考博老师将持续为大家更新2026年博士招生考试折最新情况。请大家即时关注华慧考博网(www.hhkaobo.com)老师为大家更新2026年国内各院校的博士招生信息及备考经验指南!
欢迎广大考生咨询(微信号huahuikaobo),华慧考博官方电话(4006224468),QQ群(611435032)入群确认信息请填写(华慧考博咨询老师)加入群以后,请务必修改你的群名片为你的姓名。谢谢配合!
2026年上海海事大学博士研究生招生章程及专业目录
上海海事大学是一所以航运、物流、海洋为特色,具有工学、管理学、经济学、法学、文学、理学和艺术学等学科门类的多科性应用研究型大学。
学校设有4个一级学科博士学位授权点(交通运输工程、管理科学与工程、船舶与海洋工程、电气工程),旨在培养德、智、体、美、劳全面发展,在工程、管理、信息等学科领域,具有坚实而宽广的基础理论和深入系统的专业知识,具有独立从事科学研究工作的能力,在科学或专门技术上做出创造性成果的高层次专门人才。
上海海事大学2026年招收攻读博士学位研究生采用硕博连读和“申请-考核”两种招生方式择优选拔博士生。
一、招生专业、导师及计划
2026年博士生招生计划约140名,最终计划以上海市下达的为准。
招生专业及导师信息详见本章程第九部分招生目录《2026年上海海事大学博士研究生招生目录》。
二、学习方式和报考类别
学习方式:全部为全日制。
报考类别:分“非定向就业”和“定向就业”。
非定向就业博士生,全部人事关系和人事档案须在入学时转入学校且在学期间不缴纳社保,可参加奖学金、助学金等的评定,在学期间纳入上海市城镇居民基本医疗保险。毕业时按学校推荐、本人与用人单位双向选择的办法就业。拟录取后,不得转为定向就业博士生。
定向就业博士生,在学期间,人事关系和档案保留在原单位,毕业后回定向单位就业,不参加奖学金、助学金等的评定,不可申请办理国家助学贷款,在学期间不纳入上海市城镇居民基本医疗保险,拟录取后不得转为非定向就业博士生。拟录取后,报考类别为定向就业的博士研究生应当在被录取前与学校、用人单位分别签订定向就业合同。
学校严控“定向就业”招生计划。
考生报名时须根据自身情况慎重选择报考类别,准确填写,一经确认,不得更改。如发现“假”非定向情况,一经查实,相关考生取消录取资格或入学资格或学籍。
硕博连读录取的博士生学习方式统一为全日制非定向就业。
三、招生办法
(一)硕博连读
1.申请条件
(1)硕博连读选拔对象为上海海事大学在读全日制硕士研究生(不含定向就业硕士生);
(2)中华人民共和国公民;政治表现及思想品德良好,遵纪守法,学习态度端正,学风正派,身体健康;
(3)申请硕博连读的研究生硕士专业和博士专业原则上相近或相同;
(4)学习成绩优良;
(5)具有较强的独立从事科研工作的能力。
2.申请程序
(1)网上报名及提交申请材料
符合条件的硕博连读申请者,根据2026年博士研究生招生目录,进行网上报名。
报名时间:2026年3月27日--4月20日。
报名网址:https://yzxt.shmtu.edu.cn/xscx/(注册时选择“硕博连读”报名并如实填写相关信息)。
(2)纸质申请材料提交
完成网上报名后,需在2026年4月20日前向研招办提交材料进行资格审查。材料均用A4纸并按以下顺序排列以便审核,须在材料袋上注明“硕博连读博士生报考材料”。
①《硕博连读研究生申请表》1份(网报后下载,A4纸打印,填写至报考博导意见处);
②两位与申请学科相关的教授或具有博士学位的副教授(或相当职称)签名并密封的推荐书;
③申请攻读博士学位研究生研究计划书,不少于3000字;
④硕士阶段的学习成绩单原件1份;
⑤本科毕业证书复印件以及学信网出具的《教育部学历证书电子注册备案表》或《中国高等教育学历认证报告》各2份;学士学位证书复印件以及学信网出具的《中国高等教育学位在线验证报告》各2份;
⑥身份证复印件(正反面复印在同一页)、学生证复印件、硕士阶段《教育部学籍在线验证报告》各2份;
⑦其他材料:公开发表(出版)的论文(专著)连同刊物封面复印件;科研成果证明书、学习(工作)中获奖证书、科研经费证明书复印件;其他可证明科研能力和水平的材料。
注:报考攻读博士学位研究生专家推荐书、研究计划书等模板在https://yz.shmtu.edu.cn/下载。
以上材料由考生本人交至研招办,或通过EMS寄给研招办;材料请自备底稿,恕不退还;材料中所有需要签字的地方必须手签,电子签无效。
3.考核流程
(1)材料预审
学校研究生院对申请人的材料进行预审,主要审核提交的材料是否完整。
以推免生身份就读本校硕士研究生,通过材料预审的硕博连读申请人直接获得硕博连读资格,无须参加材料审核、报考资格复审及综合能力面试环节。
(2)材料审核
各一级学科博士点对申请人的材料进行审核,给出审核意见,确定进入综合能力面试的申请人名单。
材料审核通过的申请人方可进入综合能力面试环节,考生方可通过报名系统下载打印准考证。
(3)报考资格复审
材料审核通过的考生需携带准考证、有效居民身份证、学生证、《教育部学籍在线验证报告》等原件在规定时间内到研究生院进行报考资格复审。
(4)综合能力面试
各一级学科根据学校的总体要求制定博士生综合能力面试评价工作细则,确定评分标准。
各考核评议专家组根据评价工作细则和评分标准对申请人的思想品德(包括政治态度、思想表现、道德品质、科学精神、诚实守信、遵纪守法等方面)、学业水平、专业素养、科研能力、创新潜质等进行全面考查和综合评价。综合能力面试满分为100分,成绩在60分以下视为考核不合格,不予录取。面试环节全程录音、录像。
(5)时间节点安排
公布准予参加综合能力面试的申请人名单:5月中旬。
打印准考证:5月中旬。
报考资格复审、综合能力面试:5月中下旬。
成绩公布:6月初,考生通过报名系统查看。
(二)申请-考核
1.申请条件
参加“申请-考核”的申请人必须满足以下条件:
(1)中华人民共和国公民;拥护中国共产党的领导,品德良好,遵纪守法,愿为社会主义现代化建设服务;
(2)已获得硕士学位的人员或应届硕士毕业生(最迟须在入学前取得硕士学位)。持境外大学硕士学位证书者,须通过教育部留学服务中心认证,提交认证报告;境外在读尚未获得硕士学位的考生须提供就读学校出具的学籍证明(写明预计获硕士学位时间),若被录取,在入学报到时须提供硕士学位证书和教育部留学服务中心认证报告,否则取消入学资格;
(3)诚实守信,学风端正,无任何考试作弊、剽窃他人学术成果记录;
(4)专业基础扎实,对科学研究兴趣浓厚,具有较突出的科研能力和较强的创新意识,已取得较好的科研成果。
2.申请程序
(1)网上报名及提交申请材料
报名时间:2026年3月27日--4月20日。
报名网址:https://yzxt.shmtu.edu.cn/xscx/(注册后选择“申请-考核”报名并如实填写相关信息)。
报名费:250元。在2026年4月20日前将报名费转入学校银行账户,并将转账凭证和报名材料一起寄送。(户名:上海海事大学,账号:442959343712,开户行:中国银行上海自贸试验区新片区分行营业部,支行行号:104290065067,附言应写明:博士报考费+申请人姓名)。
(2)纸质申请材料提交
申请人须于2026年4月20日前,由本人或通过EMS(谢绝其他快递)将申请材料交至上海海事大学研究生院招生办公室。(收件人:上海海事大学研招办;地址:上海市浦东新区海港大道1550号泰山科研楼512A室;邮编:201306;电话:021-38284584)。
材料均用A4纸并按以下顺序排列以便审核,须在材料袋上注明 “申请-考核博士生报考材料”。
①报考攻读博士学位研究生登记表1份(网报后下载A4纸打印,考生本人签字确认);
②两位与申请学科相关的教授或具有博士学位的副教授(或相当职称)签名并密封的推荐书;
③申请攻读博士学位研究生研究计划书,不少于3000字;
④硕士阶段成绩单原件1份(若为复印件须加盖研究生管理部门红色公章或申请人档案所在管理部门红色公章);
⑤学历、学位材料:
本科阶段材料:
本科毕业证书复印件以及学信网出具的《教育部学历证书电子注册备案表》或《中国高等教育学历认证报告》各2份;学士学位证书复印件以及学信网出具的《中国高等教育学位在线验证报告》各2份;
硕士阶段材料:
已获得硕士学位的人员:毕业证书复印件以及学信网出具的《教育部学历证书电子注册备案表》或《中国高等教育学历认证报告》各2份;学位证书复印件以及学信网出具的《中国高等教育学位在线验证报告》各2份;
应届硕士毕业生:学生证复印件2份;学信网出具的《教育部学籍在线验证报告》2份;
在境外获得学位的人员:教育部留学服务中心出具的《认证报告》复印件2份;
境外在读尚未获得硕士学位的人员:就读学校出具的学籍证明(写明预计获硕士学位时间);
⑥申请人有效身份证复印件2份(正反面复印在同一页);如有副高级及以上专业技术职务者,提交职称证书复印件1份;
⑦申请人填报的博士生导师签字的同意报考证明;
⑧报考非定向博士研究生,提交《报考非定向博士研究生考生承诺书》1份;
⑨申请英语水平考试免考的考生,须填写英语水平考试免考申请表,本人签名,并提供外语水平成绩证明复印件1份;
⑩科研成果:近三年公开发表的学术性论文、取得的发明专利、获奖证书等复印件;科研项目立项、结题的证明等复印件;其他可证明科研能力和水平的材料;
⑪缴费凭证;
⑫本校教职员工需提交经学校人事处同意的报考证明。
注:报考攻读博士学位研究生专家推荐书、研究计划书、博导同意报考证明、报考非定向博士研究生考生承诺书、英语水平考试免考申请表等模板在https://yz.shmtu.edu.cn/下载。
以上材料请自备底稿,恕不退还;材料中所有需要签字的地方必须手签,电子签无效。
3.综合考核
(1)材料预审
学校研究生院对申请人的材料进行预审,主要审核提交的材料是否完整。
(2)材料审核
各一级学科博士点对申请人的材料进行审核,给出审核意见,确定需要参加英语水平考试的申请人名单、跨专业报考需加试的申请人名单以及进入综合能力面试的申请人名单。
材料审核通过的申请人方可进入后续考核环节,考生方可通过报名系统下载打印准考证。
(3)报考资格复审
材料审核通过的应届考生需携带准考证、有效居民身份证、学生证、《教育部学籍在线验证报告》等原件,往届生需携带准考证、有效居民身份证、本科及硕士学历和学位证书原件(单证硕士生只需携带硕士学位证书原件,在境外获得硕士学位的考生提供教育部留学服务中心出具的认证书原件)、《教育部学历证书电子注册备案表》或《中国高等教育学历认证报告》、《中国高等教育学位在线验证报告》等,在规定时间内到研究生院进行报考资格复审。
(4)跨专业考生加试
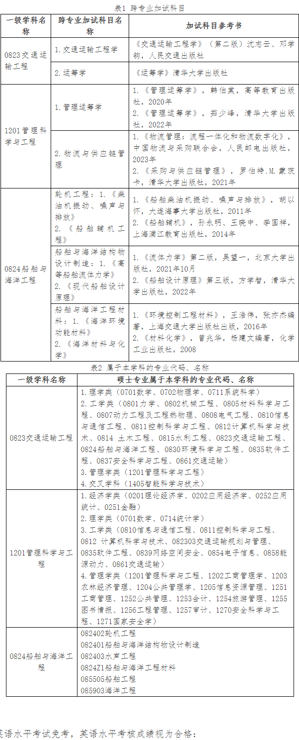
申请人硕士专业不属于一级学科分委会认定的本学科专业,即判定为跨专业考生。跨专业报考的考生需加试两门报考学科核心专业课程,加试科目及参考书见表1所示。属于一级学科认定的本学科专业代码、名称见表2所示。
跨专业加试由学校统一组织,考试形式为笔试(闭卷),合格分数线由学校划定,成绩不合格者不予录取。

(5)英语水平考核
符合下列情况之一的,英语水平考试免考,英语水平考核成绩视为合格:
①全国大学英语六级成绩达425分及以上;
②TOEFL成绩90分及以上;
③IELTS(雅思学术类)成绩6.0分及以上;
④GRE成绩1300分及以上(新标准310分及以上);
⑤英语专业四级或八级考试合格;
⑥在英语国家或地区获得过硕士学位,并通过教育部认证;
⑦正高级专业技术职务者;
⑧近十年内担任国家科技重大专项、国家重点研发计划、国家自然科学基金、国家社会科学基金项目等负责人;
⑨近十年内获得省部级以上科技进步奖、技术发明奖、哲学社会科学优秀成果奖、决策咨询奖二等奖及以上奖项的第一完成人。
不符合上述情况的考生,需参加英语水平考试,英语水平考试由学校统一组织,考试形式为笔试(闭卷),合格分数线由学校划定,成绩不合格者不予录取。
(6)综合能力面试
各一级学科根据学校的总体要求制定博士生综合能力面试评价工作细则,确定评分标准。
各考核评议专家组根据评价工作细则和评分标准,对申请人的思想品德(包括政治态度、思想表现、道德品质、科学精神、诚实守信、遵纪守法等方面)、学业水平、专业素养、科研能力、创新潜质等进行全面考查和综合评价。综合能力面试满分为100分,成绩在60分以下视为考核不合格,不予录取。面试环节全程录音、录像。
(7)时间节点安排
公布准予参加综合能力面试的申请人名单、需要参加英语水平考试的申请人名单以及跨专业报考需加试的申请人名单:5月中旬。
打印准考证:5月中旬。
报考资格复审、跨专业加试、英语水平考试、综合能力面试:5月中下旬。
成绩公布:6月初,考生通过报名系统查看。
四、录取
1.学校研究生招生委员会根据学校的学科科研和发展规划、招生计划、招生导师人数、考生生源等情况确定各一级学科招生计划。
2.按照“德智体美劳全面衡量、择优录取、保证质量、宁缺毋滥”的原则择优录取。思想政治素质、品德、心理素质情况,任一项考核不合格者不予录取。
3.在各项考核合格的前提下,研究生院根据各一级学科招生计划及考生综合能力面试成绩择优确定拟录取名单。拟录取名单由研究生院统一公示,公示时间为7日。名单如有变动,对变动部分作出说明后另行公示7日。
4.拟录取名单确定后,考生须提交本人思想政治和品德情况的现实表现材料。考生现实表现材料,需由考生本人档案或工作所在单位的人事、政工部门加盖印章。思想品德考核不合格者,不予录取。
5.体检:新生入学时统一进行体检,由学校医院组织。体检不合格者,按有关规定执行。
6.录取通知书发放时间:2026年7月上旬,具体发放时间以网上通知为准。
五、学制、学费和住宿
学制3年,学费每年10000元。
原则上定向博士生不提供住宿。
六、奖励和资助
学校有健全的研究生奖助体系,研究生奖助覆盖研究生教育的全过程。
主要包含:
(一)国家奖学金;
(二)国家助学金;
(三)学业奖学金;
(四)专项奖学金;
(五)企业奖学金;
(六)三助岗位津贴等。
对学习成绩优秀的学生提供奖助学金,在学期间最高可获6万元奖学金。对入选研究生拔尖创新人才培养计划的博士生,最高资助额度可达10万元。
学校优秀研究生还可获得到国外知名大学进行校际学术交流和学习的机会。
关于学校研究生奖助的具体规定详见上海市及学校公布的相关文件。
七、其他
1.申请人须承诺学历、学位证书和所提交报名材料的真实性,如存在学术道德、专业伦理、诚实守信等方面的问题,任何时候发现有弄虚作假、违反考试纪律等行为,一经查实,即按有关规定取消报考资格、录取资格、学籍或撤销学历、学位。
2.对于在考核、录取过程中出现徇私舞弊、滥用职权的导师和工作人员,一经查实,取消其招生资格,并按国家及学校有关规定严肃处理。
3.入学后3个月内学校按照国家招生相关规定对新生入学资格进行复查,复查不合格的,取消入学资格或学籍。
4.有关招生信息(含国家规定和政策)请留意学校研究生招生网,如有变动,以学校研究生招生网公布的博士生招考相关信息为准。
5.现役军人报考博士研究生,按军队相关部门的规定办理。
6.本章程如与国家相关政策不符或国家调整招生政策的,以国家政策为准。
7.本章程由研究生院负责解释。
八、联系方式
地址:上海市浦东新区海港大道1550号上海海事大学研招办
邮编:201306
网页:https://yz.shmtu.edu.cn/
联系人:朱老师、李老师
电话:021-38284584
电子邮箱:gs_admission@shmtu.edu.cn

点击查看:【现货】华慧2026年通用考博英语预测作文适用于非医学命题作文

温馨提示:因考试政策、内容不断变化与调整,本网站提供的以上信息仅供参考,如有异议,请考生以权威部门公布的内容为准!





