电子科技大学计算机科学与工程学院(网络空间安全学院)2026年博士研究生申请考核招生工作通知

2026-02-03 11:49点击次数:827

电子科技大学计算机科学与工程学院(网络空间安全学院)2026年博士研究生申请考核招生工作通知

2025年度博士招生工作已全部结束,目前部分院校已进入2026年博士招生阶段,接下来华慧考博老师将持续为大家更新2026年博士招生考试折最新情况。请大家即时关注华慧考博网(www.hhkaobo.com)老师为大家更新2026年国内各院校的博士招生信息及备考经验指南!

欢迎广大考生咨询(微信号huahuikaobo),华慧考博官方电话(4006224468),QQ群(611435032)入群确认信息请填写(华慧考博咨询老师)加入群以后,请务必修改你的群名片为你的姓名。谢谢配合!

 

电子科技大学计算机科学与工程学院(网络空间安全学院)2026年博士研究生申请考核招生工作通知

根据《电子科技大学2026年博士研究生招生章程》和学校2026年博士生招生工作有关文件通知要求,现将计算机(网安)学院2026年博士研究生申请考核招生工作相关安排通知如下:

一、招生专业及计划

电子科技大学计算机科学与工程学院(网络空间安全学院)2026年博士研究生申请考核招生工作通知

 

特别说明:拟招生人数是根据学院2025年招生情况(不含硕博连读、直接攻博)测算,仅供参考。2026年学院博士生招生计划以学校实际下达为准,一般在复试前确定,相关要求按照学校的规定执行。

电子科技大学2026年招收攻读博士学位研究生专业目录查询:

https://yzbm.uestc.edu.cn/zsml/bszsml/index/2026

学校2026级研究生教育收费一览表查询:

https://yz.uestc.edu.cn/info/1012/5276.htm

二、报考条件

符合《电子科技大学2026年博士研究生招生章程》中要求的基本条件。

三、网上报名

报名时间预计为2026年2-3月。具体时间及要求见报名开始前学校发布的2026年各类博士生报名工作有关通知(高校思想政治工作骨干计划、援疆博士师资专项计划、国家实验室/中央企业联合培养等专项报名通知以实际安排为准)。

考生报名前务必仔细阅读《电子科技大学2026年博士研究生招生章程》和学校/学院发布的博士生招生报名有关通知,按要求完成网上报名和交费。未在规定时间内完成网上报名和交费的信息视为无效信息。

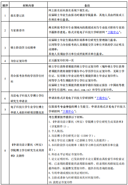
四、申请材料

请考生在网上报名开通期间认真准备申请材料,并按顺序整理后将申请材料提交(或寄送)到计算机(网安)学院研管科(清水河校区主楼B1-513B)。材料提交时间、接收地址、邮编、联系人及电话等信息请以学校或学院报名前发布的有关通知为准。

博士生报考申请主要材料

电子科技大学计算机科学与工程学院(网络空间安全学院)2026年博士研究生申请考核招生工作通知

五、报考资格审核

学院组织专人对考生报名条件和报名材料等进行全面审查,确定考生的报考资格并通知考生。对考生的学历、学位、学籍信息有疑问,将要求考生在规定时间内提供权威机构出具的认证证明。不符合报考条件或报名信息、报名材料等不符合要求的,取消报考资格。

请各位考生认真了解并核对本人是否符合学院相关专业报考条件,严格按照相关政策要求选择填报志愿。因不符合报考条件及相关政策要求,造成后续不能参加考核、复试或录取的,责任由考生本人承担。

六、复试资格审核

报名考生的材料由学院成立材料评议专家组,按照统一的材料评议标准对考生的申请材料进行审核评议。材料评议专家组成员通过评审考生的硕士课程成绩、外语水平、考生参与科研、发表论文、出版专著、获得专利和获奖等情况及专家推荐意见、考生自我评价、攻读博士学位研究计划等材料,深入考查考生的一贯学业、科研实践表现和外语能力等。

学院根据材料评议结果择优确定参加复试考核名单并公布。材料评议结果作为复试录取环节的重要参考依据之一。材料评议工作预计在2026年4-5月初进行,请考生密切关注我单位网站相关通知。

七、复试录取

经学院审核达到复试考核要求的考生可参加复试。复试比例一般不低于120%。

复试环节包括外语测试、综合能力考核等。考核内容主要包括思想政治素质和品德、外语能力、学术水平和能力、科研创新能力、工程理论和实践能力、学术志趣、培养潜质等。

复试考核方式采用面试的形式。考查专业素养、学业水平、科研能力、专业志趣、创新潜质和综合素质等,每位考生一般不少于30分钟。

同等学力考生加试科目:计算机网络、计算机组成原理。

依据“全面衡量,择优录取,保证质量,宁缺毋滥”的原则,根据考生复试总成绩按照报考专业及招生方向由高到低依次排序,结合博士生招生计划情况、材料评议结果以及思想政治素质和品德考核结果、体检结果等做出综合判断,提出拟录取名单,报学校研究生招生委员会审定通过后按要求予以公示。

复试总成绩合格(达到满分的60%)才能被录取。加试成绩和思想政治理论成绩不计入复试总成绩,但成绩合格(各科成绩分别达到满分的60%)才能被录取。

复试考核和录取工作的具体要求和安排详见我院在复试前发布的博士生复试工作安排有关通知。各类专项计划的考核工作按照上级部门或相关专项管理要求执行。

八、联系方式

电  话:028-61831209  电子邮箱: scseyjs@uestc.edu.cn

学院网址: https://www.scse.uestc.edu.cn/index.htm

其他未尽事宜请参照《电子科技大学2026年博士研究生招生章程》及学校或学院的后续通知。请考生密切关注电子科技大学研招网或我院网站上发布的最新信息。本通知内容如因政策变化等原因调整,请以最新通知为准。

附件【附件1: 计算机(网安)学院成果清单.docx

点击查看:【现货】华慧2026年通用考博英语预测作文适用于非医学命题作文

 

温馨提示:因考试政策、内容不断变化与调整,本网站提供的以上信息仅供参考,如有异议,请考生以权威部门公布的内容为准!

辅导课程
考博精品辅导课程 课程简介 课时 学习费用 免费试听 立即报名
考博英语VIP通关班 全程1对1专家辅导、报名即签协议、赠送全套复习资料 200课时 5980元
考博英语协议通关班 所有的专项;名师课程,详细讲解专项的解题思路、方法和技巧。 200课时 3980元
考博英语系统全程班 所有专项+冲刺班课程 名师授课 随报随学 200课时 1880元
医学VIP通关班 全程1对1专家辅导、报名即签协议、赠送全套复习资料 200课时 5980元
医学系统全程班 医学统考所有专项+冲刺班、详细讲解各专项解题思路、方法和技巧 200课时 1880元
考博英语真题班 10年跟踪研究真题、呕心沥血之作、北大 清华 中科院 社科院 医学 复旦 华科 湖北联考 30课时 780元
首页 关于华慧 联系我们 支付方式

服务热线:400-622-4468  湖南华慧网络科技有限公司  版权所有  Copyright © 2014-2026

长沙高新开发区谷苑路186号湖南大学科技园创业大厦201A40房  www.hhkaobo.com  湘ICP备18010726号-1