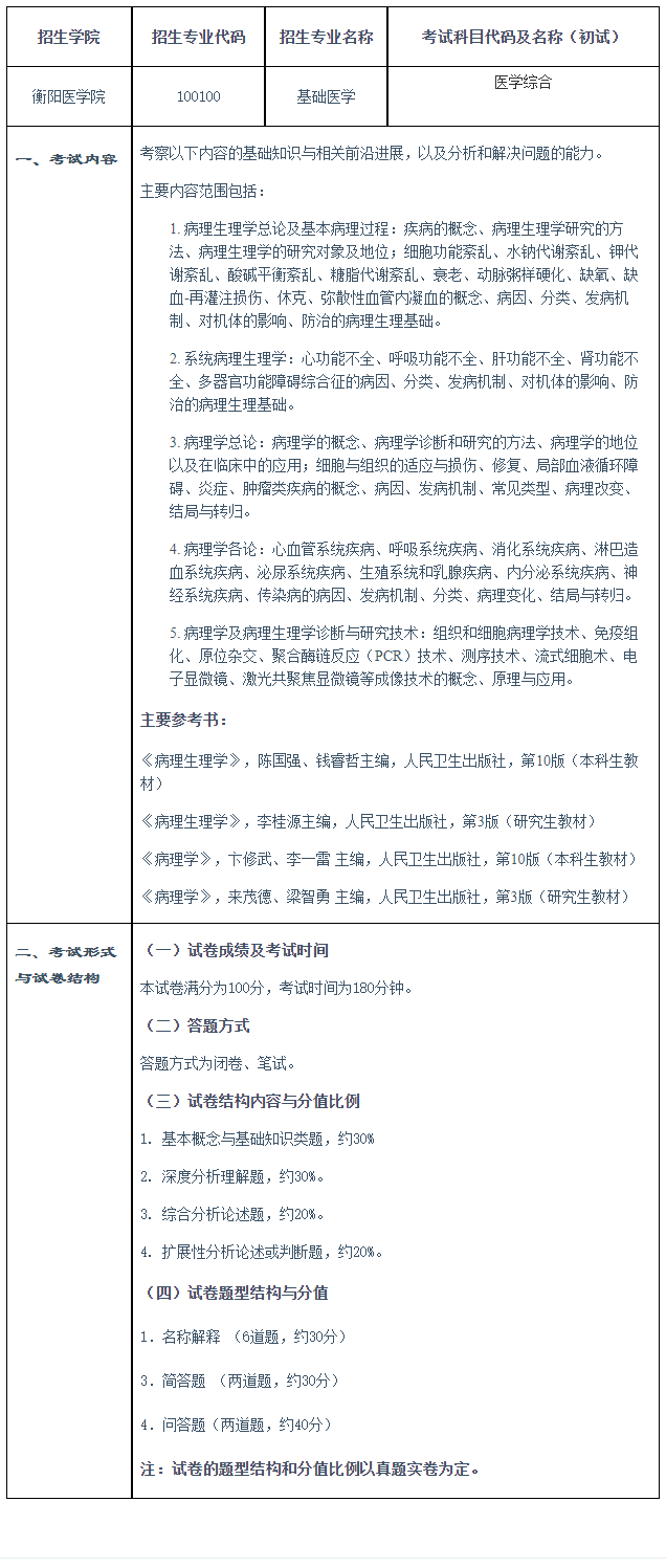
南华大学2026年博士研究生医学综合考试大纲明细

2026-04-14 16:50点击次数:33

南华大学2026年博士研究生医学综合考试大纲明细

2026年度博士招生工作已于3月中旬中正拉开序幕,目前部分院校已进入2026年博士招生考试阶段,接下来华慧考博老师将持续为大家更新2026年博士招生考试最新情况。请大家及时关注华慧考博网(www.hhkaobo.com)老师为大家更新2026年国内各院校的博士招生信息及备考经验指南!

欢迎广大考生咨询(微信号huahuikaobo),华慧考博官方电话(4006224468),QQ群(611435032)入群确认信息请填写(华慧考博咨询老师)加入群以后,请务必修改你的群名片为你的姓名。谢谢配合!

 

南华大学2026年博士研究生医学综合考试大纲明细

南华大学2026年博士研究生医学综合考试大纲明细

参考书

《病理生理学》,陈国强、钱睿哲主编,人民卫生出版社,第10版(本科生教材) 《病理生理学》,李桂源主编,人民卫生出版社,第3版(研究生教材) 《病理学》,卞修武、李一雷 主编,人民卫生出版社,第10版(本科生教材) 《病理学》,来茂德、梁智勇 主编,人民卫生出版社,第3版(研究生教材)

 

温馨提示:因考试政策、内容不断变化与调整,本网站提供的以上信息仅供参考,如有异议,请考生以权威部门公布的内容为准!

辅导课程
考博精品辅导课程 课程简介 课时 学习费用 免费试听 立即报名
考博英语VIP通关班 全程1对1专家辅导、报名即签协议、赠送全套复习资料 200课时 5980元
考博英语协议通关班 所有的专项;名师课程,详细讲解专项的解题思路、方法和技巧。 200课时 3980元
考博英语系统全程班 所有专项+冲刺班课程 名师授课 随报随学 200课时 1880元
医学VIP通关班 全程1对1专家辅导、报名即签协议、赠送全套复习资料 200课时 5980元
医学系统全程班 医学统考所有专项+冲刺班、详细讲解各专项解题思路、方法和技巧 200课时 1880元
考博英语真题班 10年跟踪研究真题、呕心沥血之作、北大 清华 中科院 社科院 医学 复旦 华科 湖北联考 30课时 780元
首页 关于华慧 联系我们 支付方式

服务热线:400-622-4468  湖南华慧网络科技有限公司  版权所有  Copyright © 2014-2026

长沙高新开发区谷苑路186号湖南大学科技园创业大厦201A40房  www.hhkaobo.com  湘ICP备18010726号-1